首页
媒体中心
公司视频
公司新闻
集团新闻
廉洁视窗
内刊
总第30期
总第29期
总第28期
总第27期
总第26期
总第25期
总第24期
总第23期
总第22期
总第21期
总第20期
总第19期
总第18期
总第17期
项目案例
全过程工程咨询
项目管理
工程监理
造价咨询
招采信息
资格预审公告
招标公告
变更公告
中标结果公示
服务反馈
监理业务评价
招标代理项目评价
造价咨询项目评价
了解我们
资质证书
业务
工程监理
招标代理
造价咨询
工程咨询
报建
代建
项目管理
政府采购
数智化新咨询
远程支持中心
所获荣誉
企业文化
联系我们
招采信息
资格预审公告
招标公告
变更公告
中标结果公示
首页
招采信息
变更公告
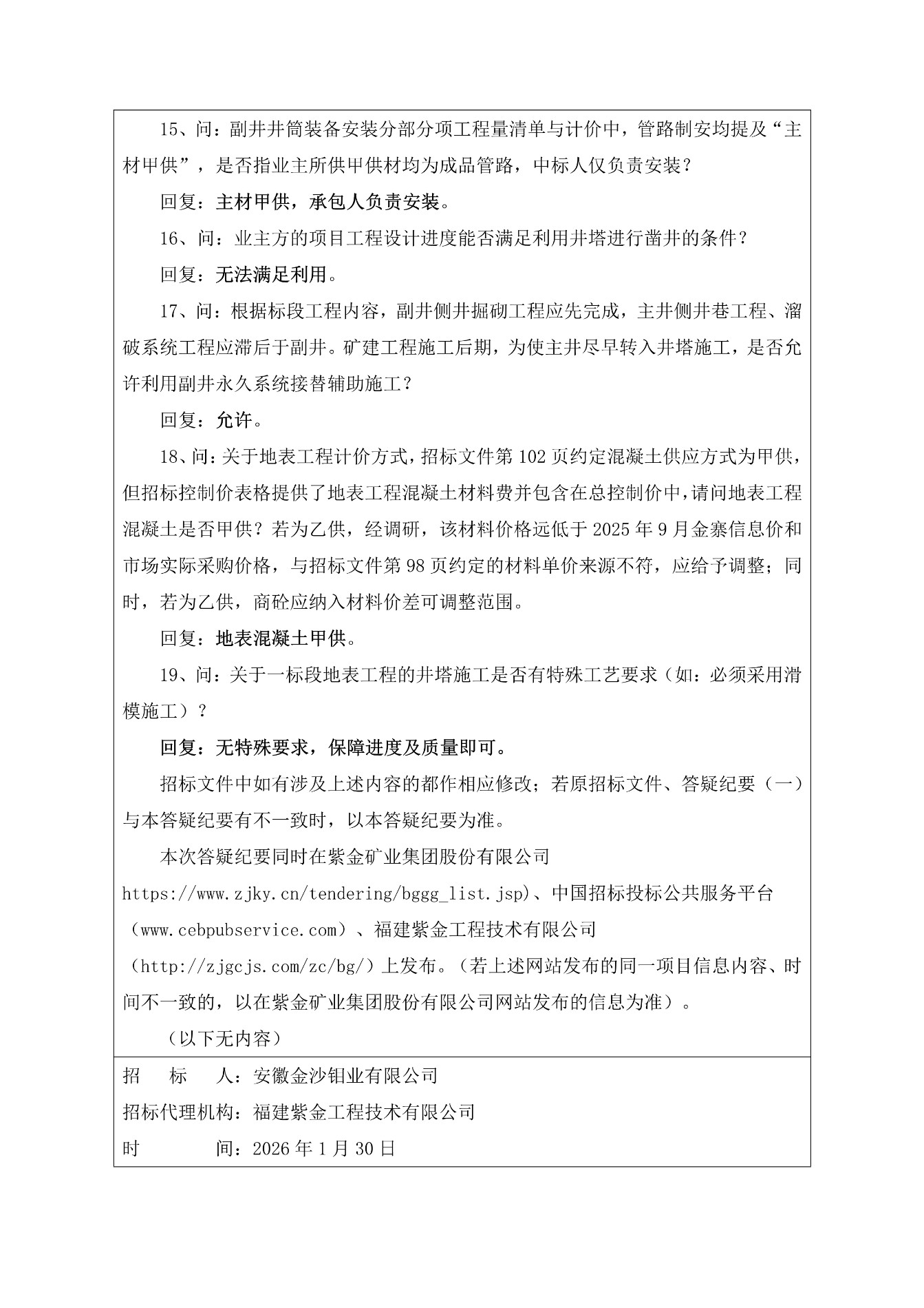
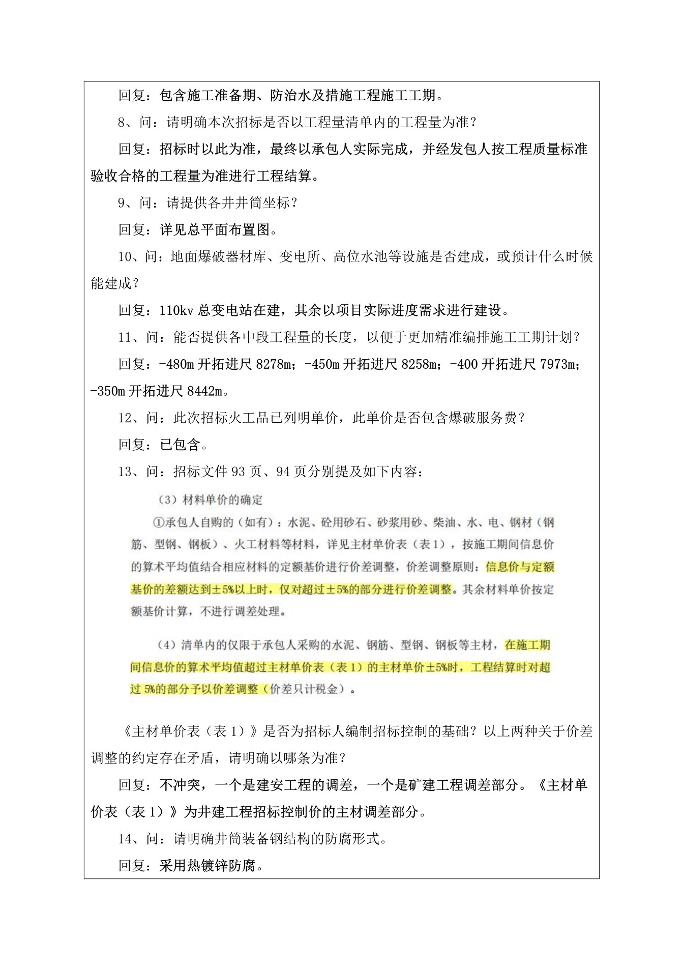
变更公告 | 安徽金沙钼业有限公司沙坪沟钼矿1000万吨年采选项目井建工程(一标段)答疑纪要(二)
2026-01-30
上一篇:
变更公告 | 安徽金沙钼业有限公司沙坪沟钼矿1000万吨年采选项目井建工程(二标段)答疑纪要(二)
下一篇:
招标公告 |西藏巨龙铜业有限公司驱龙铜多金属矿2026年边坡治理工程(二次)
To Top